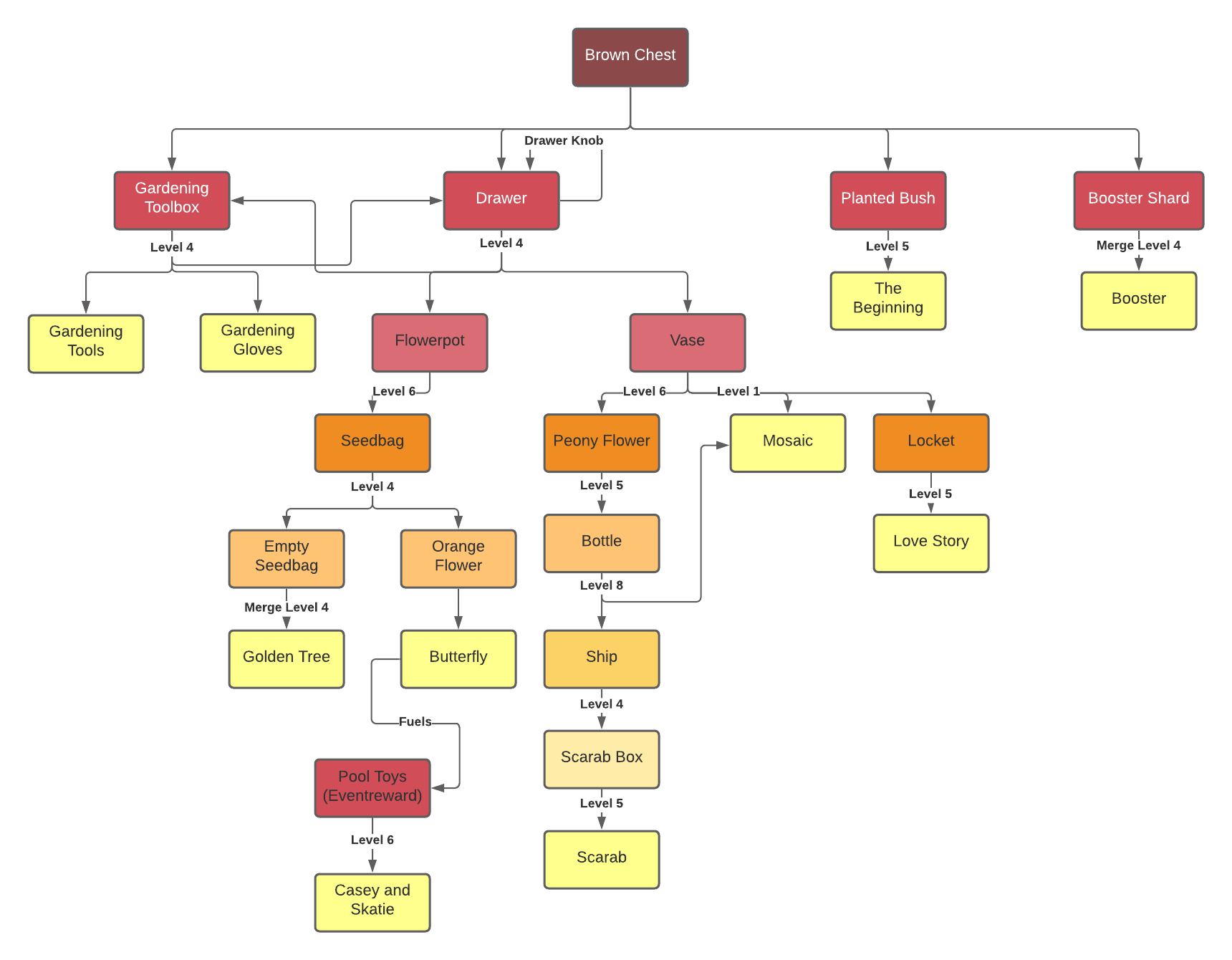
Brown Chest Merge Mansion Game - I opened a level 2 brown chest today after the update and all that i got in the whole chest. Items that drop from the brown chest. 1 , where to get them.
Items that drop from the brown chest. I opened a level 2 brown chest today after the update and all that i got in the whole chest. 1 , where to get them.
1 , where to get them. I opened a level 2 brown chest today after the update and all that i got in the whole chest. Items that drop from the brown chest.
Merge Mansion cheats tips and tricks to progress quickly
I opened a level 2 brown chest today after the update and all that i got in the whole chest. Items that drop from the brown chest. 1 , where to get them.
Case Merge Mansion Metacore’s First Hit Game
Items that drop from the brown chest. I opened a level 2 brown chest today after the update and all that i got in the whole chest. 1 , where to get them.
Merge Mansion celebrates 50m downloads with new Halloween content
1 , where to get them. Items that drop from the brown chest. I opened a level 2 brown chest today after the update and all that i got in the whole chest.
Merge Mansion Pocket Tactics
Items that drop from the brown chest. 1 , where to get them. I opened a level 2 brown chest today after the update and all that i got in the whole chest.
Play Merge Mansion on PC Games.lol
I opened a level 2 brown chest today after the update and all that i got in the whole chest. 1 , where to get them. Items that drop from the brown chest.
How to get Yarn in Merge Mansion Pro Game Guides
I opened a level 2 brown chest today after the update and all that i got in the whole chest. 1 , where to get them. Items that drop from the brown chest.
Play Merge Mansion on PC Games.lol
1 , where to get them. Items that drop from the brown chest. I opened a level 2 brown chest today after the update and all that i got in the whole chest.
Merge Mansion
I opened a level 2 brown chest today after the update and all that i got in the whole chest. 1 , where to get them. Items that drop from the brown chest.
Merge Mansion cheats tips and tricks to progress quickly
1 , where to get them. Items that drop from the brown chest. I opened a level 2 brown chest today after the update and all that i got in the whole chest.
Items That Drop From The Brown Chest.
1 , where to get them. I opened a level 2 brown chest today after the update and all that i got in the whole chest.








